相続コラム
「争続」を防ぐ遺言書の書き方。税理士が教える二次相続まで考えた分割のコツ
投稿: 更新:
相続は、家族の絆を深める機会にもなれば、残念ながら「争続(そうぞく)」という悲劇を生むきっかけにもなり得ます。円満な財産承継を実現するためには、法的に有効な遺言書の作成が欠かせません。
そこで本記事では、将来の税負担まで見据えた「二次相続」の視点を含め、専門家の視点から後悔しない分割のコツを詳しく解説します。
【目次】
1.なぜ「争続」は起きるのか?遺言書が必要な本当の理由
相続トラブルは、決して他人事ではありません。なぜ多くの家庭で対立が生じてしまうのか、その背景にある真実を理解しておくことが、最善の対策への第1歩となります。
1)「うちは仲が良いから大丈夫」という過信が招くトラブル
多くの方が「うちは家族仲が良いから、話し合いで円満に解決できる」と考えがちですが、これこそが最も危険な過信といえるでしょう。被相続人が亡くなった後、相続人それぞれの生活環境や配偶者の意向が絡み合うことで、それまでの関係性が一変するケースは珍しくありません。
特に、親の介護を誰が担ったかといった感情的な不満が、金銭的な要求として噴出することが多いため、事前の準備が必要なのです。
2)遺産額が少なくても「争続」になる?裁判所の統計から見る実態
「うちは大した財産がないから争いにはならない」というのも、よくある誤解の1つです。家庭裁判所の統計によれば、相続争いで調停が行われるケースの約7割以上が、遺産総額5,000万円以下の家庭で発生しています。
高額な遺産がある場合よりも、むしろ不動産一軒とわずかな預貯金といった「分けにくい財産」しかない場合の方が、分割案を巡って意見が対立しやすい傾向にあるのが実態です。

3)遺言書があることで防げる「遺産分割協議」の長期化リスク
遺言書がない場合、相続人全員で「遺産分割協議」を行い、実印と印鑑証明をそろえる必要があります。しかし、たった1人でも内容に反対したり、連絡が取れなかったりする相続人がいると、手続きは完全にストップしてしまいます。
遺言書があれば、原則としてこの協議を経ずに名義変更などの手続きが進められるため、精神的な負担と時間のロスを大幅に軽減できるメリットがあるのです。

2.「争族」を防ぐ遺言書の基本とポイント
遺言書はただ書けば良いというものではなく、その内容が確実かつ公平であることが求められます。ここでは、トラブルを未然に防ぐための具体的な作成ポイントを確認していきましょう。
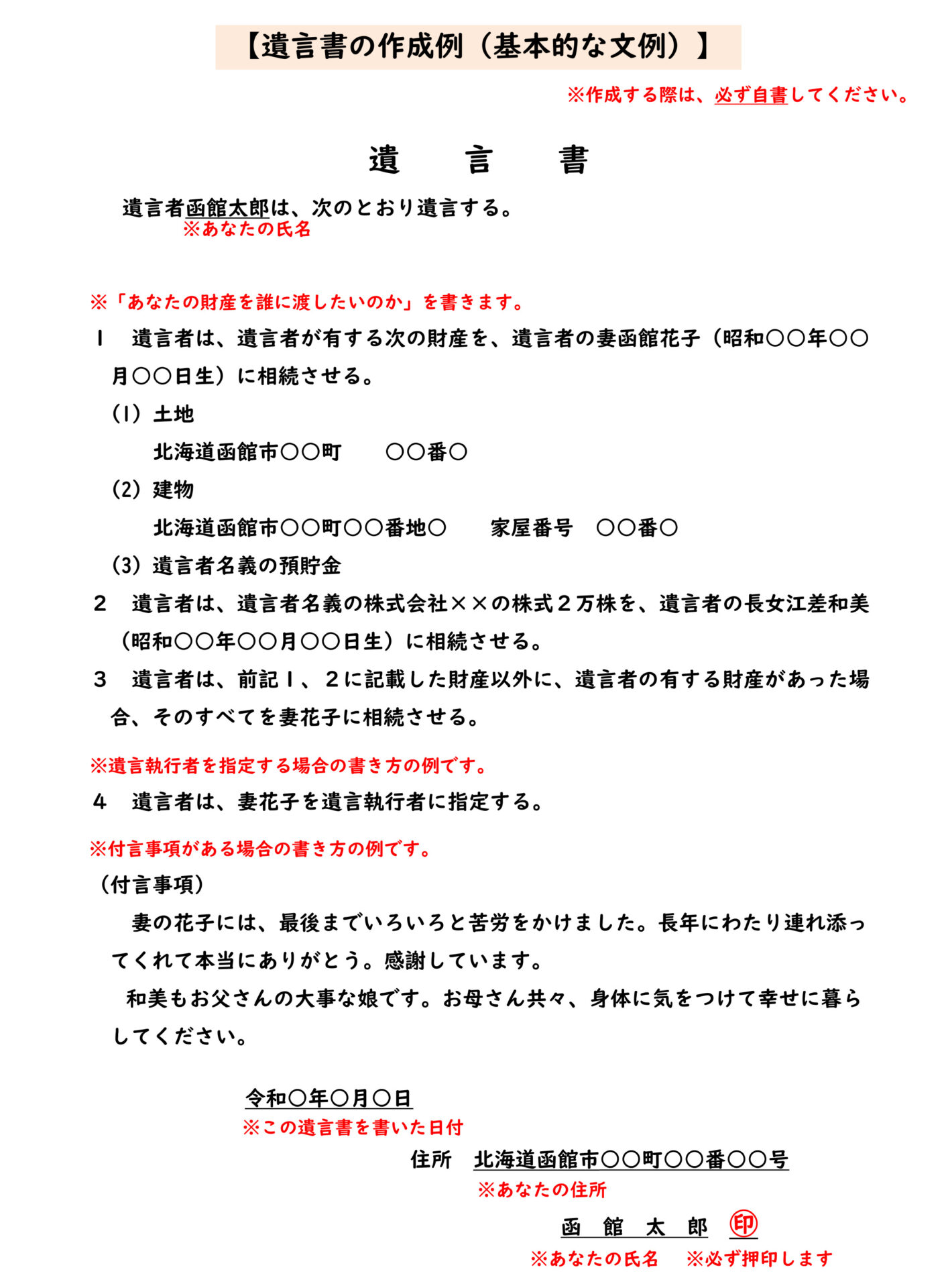
1)自筆証書遺言と公正証書遺言、どちらが確実か?
遺言書には大きく分けて、自分で書く「自筆証書遺言」と公証役場で作る「公正証書遺言」があります。自筆証書遺言は手軽ですが、形式不備で無効になったり、死後に発見されなかったりするリスクが否定できません。
そのため、私たちは確実性の高い「公正証書遺言」を強く推奨しています。なお、最近では自筆の遺言書を法務局で預かってくれる「自筆証書遺言保管制度」も始まっており、遺産や相続人の状況に合わせて検討するのが良いでしょう。
2)遺言執行者の指定
遺言書の内容を具体的に実行する役割を担うのが「遺言執行者」です。遺産の種類が多い場合や、不動産の売却を伴う場合、また相続人間のトラブルが予想される場合には、税理士などの専門家を指名しておくのが賢明な判断となります。
中立的な立場のプロが手続きを主導することで、相続人同士が直接交渉するストレスを排除し、スムーズな承継が可能になるからです。
3)遺留分への配慮
兄弟姉妹以外の法定相続人(配偶者や子供、父母など)には、法律で保障された最低限の取り分である「遺留分(いりゅうぶん)」が存在します。特定の子供だけに全財産を継がせるような、遺留分を無視した遺言書を作成すると、死後に他の相続人から「遺留分侵害額請求」を起こされるリスクが高まります。
争いを避けるためには、最初から遺留分に配慮した分割案を記載するか、不足分をどう補うかを明記しておくべきです。

参考:法務局「法定相続人」
4)「付言事項」で家族に感謝と意図を伝える重要性
遺言書の最後に書き添える「付言(ふげん)事項」には、法的拘束力はありませんが、実は非常に大きな役割を果たします。なぜこのような分け方にしたのか、その背景にある想いや家族への感謝の言葉を自身の言葉でつづるのです。
相続人が納得感を得ることで、感情的なしこりが解消され、円満な相続へと導く強力なメッセージとなります。

3.税理士が伝授!二次相続まで考えた分割のコツ
相続対策において、一次相続(夫から妻など)だけで判断するのは非常に危険です。次に起こる「二次相続(妻から子など)」まで見据えたシミュレーションが、トータルの税負担を抑える鍵となります。
1)配偶者の特例を使いすぎない
相続税には「配偶者の税額軽減」という強力な特例があり、1億6,000万円または法定相続分までは税金がかかりません。
しかし、目先の節税のために全財産を配偶者が受け取ってしまうと、その配偶者が亡くなった際(二次相続)には、子供たちが高い税率で多額の納税を強いられることになります。二次相続では配偶者控除が使えず、相続人の数も減るため、一次相続で適度に子供へ財産を分散させることが重要です。

参考:政府広報オンライン「相続税はいくらから?基礎控除とは?相続税の基本を確認!」
2)資産の配分比率
一次相続の時点で、将来の二次相続を見越した資産配分の比率を検討することが求められます。配偶者の現在の年齢や所有資産、健康状態を考慮し、トータルの相続税額が最も少なくなるラインを算定しなければなりません。
例えば、値上がりが期待される資産や収益物件は、早めに子供世代へ継承させることで、将来の課税対象額を抑える効果が期待できるでしょう。
3)自宅は「同居の子」へ
もし配偶者がすでに十分な資産を持っており、お子様が自宅で同居している場合、不動産は配偶者ではなく同居の子に直接相続させるのが得策となるケースが多いです。これにより、二次相続時の不動産取得に伴う登録免許税や諸費用を節約できるだけでなく、「小規模宅地等の特例」を有効に活用して、将来の相続税負担を大幅に軽減できる可能性が高まります。

4.具体的な争族回避の分割アイデア
実際の分割にあたっては、将来のトラブルの種を摘んでおく工夫が必要です。ここでは、実務でよく用いられる具体的な手法を紹介します。
1)不動産は「共有」にしない
最も避けるべきなのは、1つの不動産を兄弟などで「共有名義」にすることです。共有状態にすると、将来の売却や建て替え、賃貸管理において全員の同意が必要となり、必ずといっていいほど意見の対立が起きます。
特定の1人に不動産を継承させ、他の相続人にはその評価額に見合う現金を渡す「代償分割(だいしょうぶんかつ)」を遺言で指定しておくのが、最もクリーンな解決策といえます。
2)特定の財産を誰に継がせるか指定
遺言書では「長男には〇〇の土地、長女には△△銀行の預金」というように、具体的に財産を特定して記載しましょう。
「全財産を2分の1ずつ」といった曖昧な指定をしてしまうと、結局どの財産を誰が取るかで協議が必要になり、争いの火種を残すことになります。明確な指定こそが、遺言書の最大の価値であると認識してください。
3)生命保険の活用
生命保険金は、指定された受取人固有の財産とみなされるため、遺産分割協議の対象にはなりません。これを利用して、特定の相続人に手厚く財産を残したい場合や、代償分割のための現金を準備する手段として活用するのが有効です。
また、死亡保険金には「500万円×法定相続人の数」という非課税枠があるため、節税対策としても非常に優れたツールとなります。

5.争族を防ぐなら税理士法人 翔和会計へ
相続は一生に何度も経験するものではなく、不安や疑問が多いのは当然のことです。税理士法人 翔和会計では、豊富な経験に基づき、税務面だけでなく家族の心情に寄り添った最適な遺言書作成をサポートいたします。
二次相続までを見据えた精緻なシミュレーションを行い、お客様の大切な財産と家族の絆を守るお手伝いをさせていただきます。初回相談は無料ですので、どうぞお気軽にお問い合わせください。







